中国·3044永利集团(股份)有限公司-官方网站
学校主页
学院首页
学院概况
学院简介
历史沿革
学院领导
组织结构
联系我们
学院院徽
师资队伍
教授
副教授
讲师
助教
实验教师
党政管理人员
人才培养
本科生教育
研究生教育
留学生教育
科学研究
科研动态
科研方向
党群工作
党建动态
工会动态
学生工作
学工动态
团学动态
招生就业
本科生招生
研究生招生
毕业生就业
校友工作
资料下载
通知公告
当前位置:
学院首页
>>
通知公告
>> 正文
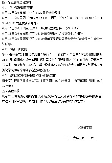
永利3044集团官网2016届本科毕业设计(论文)答辩工作安排
发布时间:日期:2016-05-30 作者: 浏览量: