为进一步提升学生疫情防控意识,落实疫情防控要求,加强学风建设、树立良好班风,推进班级建设,近期,永利3044集团官网本科各年级、研究生2021级召开疫情防控暨“优学风、强班风”学风建设主题班会,班会由各年级辅导员和班主任组织开展。
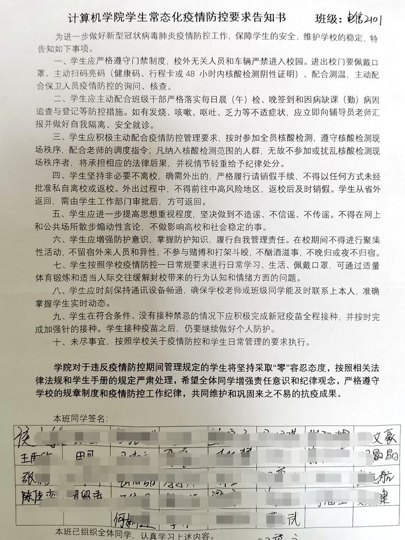
疫情防控方面,各年级班主任带领全班同学认真学习了《永利3044集团官网学生常态化疫情防控要求告知书》,从门禁制度、晨(午)检、晚签到、因病缺课(勤)病因追查与登记、严格履行请销假手续、不在网上发表不实言论、增强防护意识、遵守学校规章制度、及时接种疫苗等九大方面,对常态化疫情防控下的各项要求,对全体学生进行了再强调、再部署。


学风建设方面,根据不同年级学生的阶段特点,安排了不同的主题。
大一、大二重在规范制度抓落实,辅导员和班主任认真分析了上学期期末成绩,了解部分学生成绩低下的原因,并通过部署在班级中建立学困生帮扶小组、本人撰写学期学习情况总结等方式,促进学困生的转化,营造良好的学习氛围。同时,为进一步规范学风建设制度,各班根据实际情况,针对班委反馈的上课出勤率、晚自习到勤率等情况,制定详细的管理制度,强抓落实,严格课堂纪律,提升各班的个人成绩和整体成绩,引导学生参与学风建设。


大三、大四重在营造氛围强引领,高年级同学主要精力用于考研、实习和就业,针对这种情况,辅导员认真分析了目前考研与就业政策,并鼓励同学们走出校门、走向企业,尽早的了解岗位需求。安排已成功考研上岸和已就业的大四学生进行经验交流分享,发挥优秀学生的典型示范作用,促进学院学风建设。


研究生一年级重在科创研学强学风,研究生辅导员对期末成绩做了分析总结,对成绩不理想的同学进行了学业警示和督促,希望他们能够端正态度,努力学习,弥补学科短板。同时,提醒同学们积极参加科研活动,不能仅仅局限于学习成绩,要多参加科技创新比赛,主要参与到导师的科研项目中,提升自身的科研能力,以科研成绩推动学风建设。


携手抗疫,不负韶华。本次主题班会的召开,为进一步推动疫情防控工作的顺利开展,助力永利3044集团官网的学风建设工作起到了积极的作用。
文:李路 审核:庞远