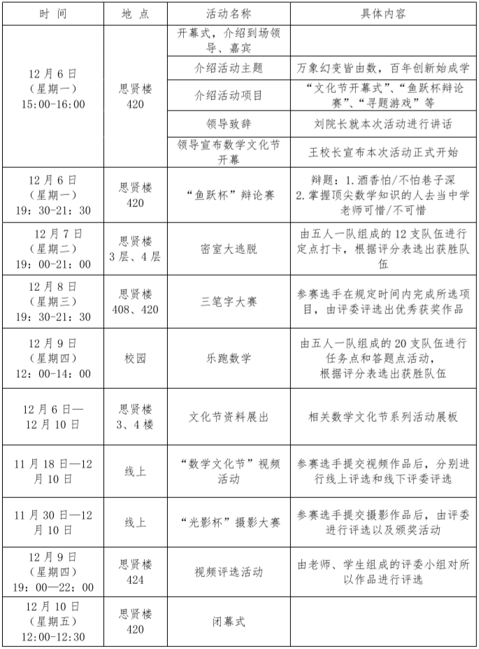
为大力弘扬数学文化,积极响应国家“大众创业,万众创新”的号召,进一步提升公司老员工的数学素养、创新意识和实践能力,在成功举办了三届数学文化节并取得丰硕成果的基础上,永利3044集团官网认真贯彻落实学校关于“加强学科内涵建设”和“创新创业”的文件精神,以“数学文化”和“创新创业教育”为抓手,拟定于2021年12月6日至12月10日在高新校区举办3044永利集团集团第四届数学文化节暨创新创业系列活动,以期通过本次活动在学校营造出良好的数学学习氛围,并展示永利3044集团官网近几年专业建设的部分特色成果,进一步推动学院人才培养工作的高效和持续发展。本次活动以“万象幻变皆由数,百年创新始成学”为主题,主要分为11个板块,分别为“文化节开幕式”、“鱼跃杯辩论赛”、“寻题游戏”、“数字涂鸦”、“密室大逃脱”、“三笔字大赛”、“乐跑数学”、“文化节资料展出”、“视频活动”、“摄影大赛”、“文化节闭幕式”。
